×

新闻资讯

NEWS

当前位置: 首页 > 新闻资讯 > 行业资讯 > 正文
新闻资讯
公司动态
行业资讯

YY0285.1-2017 血管内导管一次性使用无菌导管 第1部分:通用要求

发布时间:2025-11-28 15:15:09 作者:行业整理 阅读量:

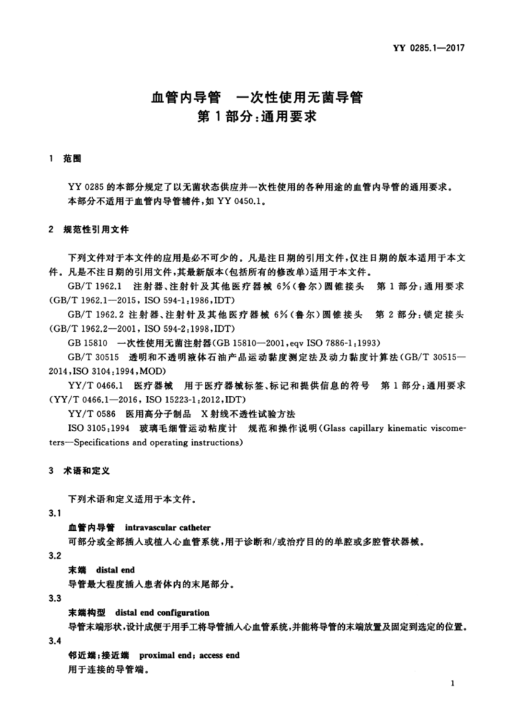
YY 0285.1—2017《血管内导管 一次性使用无菌导管 第1部分:通用要求》是国家标准,规定了以无菌状态供应并一次性使用的各种用途的血管内导管的通用要求,规定了血管内导管的基本要求、试验方法、检验规则等,以确保其临床使用中的安全性和有效性。标准如下:

YY 0285.1—2017 1.png

YY 0285.1—2017 2.png

YY 0285.1—2017 3.png

YY 0285.1—2017 4.png

YY 0285.1—2017 5.png

YY 0285.1—2017 6.png

YY 0285.1—2017 7.png

YY 0285.1—2017 8.png

YY 0285.1—2017 9.png

YY 0285.1—2017 10.png

YY 0285.1—2017 11.png

YY 0285.1—2017 12.png

YY 0285.1—2017 13.png

YY 0285.1—2017 14.png

YY 0285.1—2017 15.png

YY 0285.1—2017 16.png

YY 0285.1—2017 17.png

YY 0285.1—2017 18.png

YY 0285.1—2017 19.png

YY 0285.1—2017 20.png

YY 0285.1—2017 21.png

YY 0285.1—2017 22.png

YY 0285.1—2017 23.png

YY 0285.1—2017 24.png



业务合作

如有视觉检测方面的需求,欢迎留言咨询,赛拓星眸为您量身定制机器视觉解决方案!

业务咨询 →
友情链接: 网站地图
备案号:苏ICP备2024090878号-1 苏州赛拓星眸视觉技术有限公司 All Rights Reserved.  苏公网安备:32058102002144